
海西房产网(微信公众号:fjhxfcw)消息:福建长新房地产开发有限公司管理人(以下简称管理人)将于2025年12月23日10时至2025年12月24日10时止(延时除外)在淘宝网阿里拍卖破产强清平台,对福建长新房地产开发有限公司(以下简称长新房地产)进行资产公开拍卖活动(处置单位:福建长新房地产开发有限公司管理人;监督单位:长乐区人民法院)。
拍卖标的:

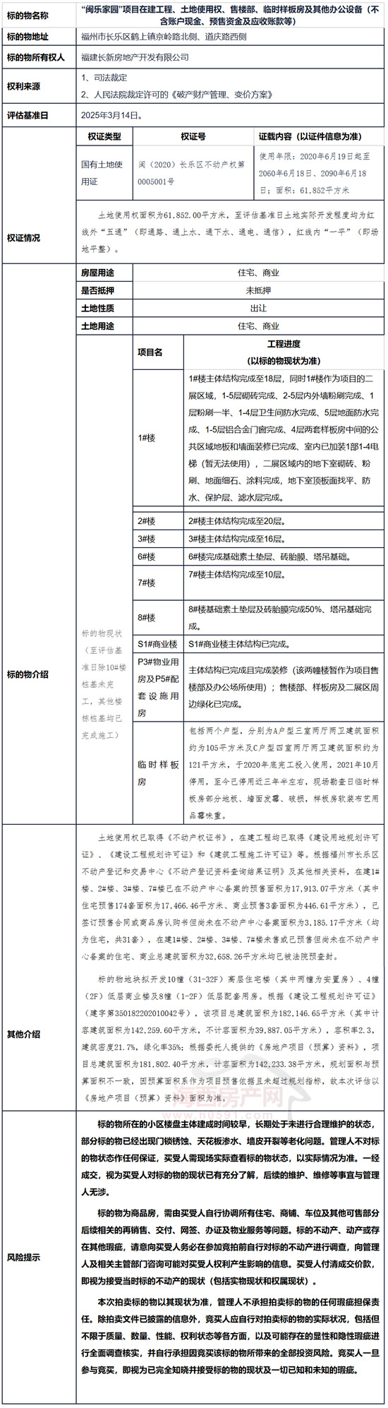
本次拍卖的标的为福建长新房地产开发有限公司名下所有位于福州市长乐区鹤上镇京岭路北侧、道庆路西侧的“闽乐家园”项目土地使用权与地面在建工程(含售楼部等其他办公资产,不包括债务人账户内现金资产以及商品房预售资金及应收账款等)。
拍卖标的物情况复杂,请竞买人务必仔细阅读标的物详情调查表,特别是风险提示,慎重考虑。一经参与竞价,即视为已对标的物情况及风险提示内容知悉并接受。
项目情况及风险提示:
1、“闽乐家园”项目位于福州市长乐区鹤上镇京岭路北侧、道庆路西侧。该项目已取得国有土地使用权证【不动产权证号:闽(2020)长乐区不动产权第0005001号】,证载土地使用权面积为61852㎡,该项目规划建设内容为住宅与商业用地,土地使用权证使用期限2020年6月19日起至2060年6月18日、2090年6月18日止;建筑容积率不高于2.3、不低于1.5;建筑限高≤100米,其中住宅建筑高度≥24米,层数≥7层;建筑密度不高于23%、绿地率不低于35%。

2.该项目建设分为一期、二期工程。一期公寓(住宅)部分已取得建设用地规划许可证、建筑工程施工许可证,证载建筑总面积104057.5㎡,其中地上面积为63537.96㎡,地下面积为40519.54㎡,工程达到正负零阶段。二期(公建)部分的基坑围护和桩基已施工完成,尚未取得其他部分的建设工程规划许可证和建筑工程施工许可证,尚未达到正负零。目前项目处于停工状态。

3、“闽乐家园”一期项目1#、2#、3#、7#规划总层高为33 层,1#主体结构已完成至18层,2#楼主体结构完成至20层,3#主体结构完成至16层,7#主体结构已完成至10 层,其余楼栋暂未动工。上述4 栋已取得预售许可证,预售许可销售面积50571.33 平方米。原已对外销售205 套,在建1#楼、2#楼、3#楼、7#楼已在不动产中心备案的预售面积为17,913.07 平方米(其中住宅预售174 套面积为17,466.46 平方米、商业预售3 套面积为446.61 平方米),已签订预售合同或商品房认购书但尚未在不动产中心备案面积为3,185.17 平方米(均为住宅,共31 套)。

本案破产受理以来,因债务人已被人民法院宣告破产,无法向购房业主继续履行《商品房买卖合同》,大部分购房业主已向管理人主张解除《商品房买卖合同》,但仍有部分购房业主至今尚未提出解除《商品房买卖合同》,或有部分要求继续履行《商品房买卖合同》,涉及尚未解除《商品房买卖合同》的户数约为81户(涉及面积约8236.61平方米,购房总价111436886元,已支付购房款45115293元,未支付购房尾款66321593元),上述未解除业主面积存在不确定性,可能在拍卖期间、拍卖成交后要求解除《商品房买卖合同》,实际数量以最终拍卖成交并移交时为准。对于拍卖成交并交付后仍尚未解除《商品房买卖合同》或坚持要求继续履行《商品房买卖合同》部分的业主,福建长新房地产开发有限公司本应承担着向上述已售不动产(相关部门批准销售)业主交付不动产的义务,对于该部分坚持不同意解除合同并要求继续履行《商品房买卖合同》的已售不动产及相应的土地使用权不在本次拍卖范围。买受人参与竞买视为自愿继受福建长新房地产开发有限公司与已售且坚持未解除不动产业主签订的购房合同中约定的全部权利和义务包括由买受人出资建设该商品房达到商品房买卖合同约定的交付条件后交付给购房业主并办理不动产权证以及公共部分的建设完成,竣工验收。同时,竞买人有权根据《商品房买卖合同》的约定向未解除《商品房买卖合同》部分的业主收取购房款尾款的权利。但竞买人不承担因长新公司违反购房合同约定所应负担的违约赔偿义务(该部分可以由购房者依法向管理人申报破产债权)。对继续履行《商品房买卖合同》部分的业主,因原合同单价、按揭、尾款支付、房屋交付、办证等相关事宜,由竞买人与该部分业主另行协商处理,因竞买而使《商品房买卖合同》的权利义务发生转让,管理人不对上述合同产生的纠纷承担任何责任和义务。
4、竞买人竞得拍卖土地和在建工程后,需接受长新公司与长乐区自然资源和规划局签订的《国有建设用地使用权出让合同》及《补充合同》的约束,承担合同项下开发商方面的全部责任与义务。根据《国有建设用地使用权出让合同》补充条款第四十九条、第五十条规定:受让人须建设建筑面积6100平方米的商业,按照5040元/平方米销售,由福州市长乐区人民政府指定的村集体购买;受让人须建设建筑面积30000平方米的安置型商品住房,由福州市长乐区土地发展中心按照2458元/平方米价格予以回购。买受人参与竞买视为接受该义务,建设完成后需进行按照协议价格出售给福州市长乐区土地发展中心。(具体以《国有建设用地使用权出让合同》约定为准)
5、拍卖标的以其现状拍卖,对与拍卖标的紧密相关的开发项目因本次拍卖而发生的行政许可等方面的变更及其他相关手续,管理人不作任何承诺。管理人不承担拍卖标的瑕疵担保责任。除拍卖文件披露外,买受人应对拍卖标的的实际情况以及瑕疵(含显性、隐性瑕疵等)等自行调查核实、承担投资风险。有意参与竞买的,请亲自实地看样,并与福州市长乐区政府相关部门提前沟通对接联系,未看样的买受人视为对拍卖标的及相关实物现状的确认,责任自负。
6、标的物转让登记手续由买受人自行办理,买卖双方在交易过程中产生的所有税费(包括但不限于增值税、土地增值税、房产税、契税、印花税、交易手续费等,具体以相关部门最终核定为准)均由买受人承担。买受人在竞买前应向所涉税务部门确认成交后应缴纳的税费标准。如涉及水、电、煤等户名变更手续,由买受人自行办理,相关费用自理。过户过程中,如涉及宗地土壤污染状况检验的,相应费用由买受人承担。总之,买卖双方在交易过程所涉的一切税费,以及其他可能产生的相关费用均由买受人承担,没有规定或者规定不明的,亦由买受人承担。
7、有关税、费、规划、环保、消防等问题由买受人自行向税务、发改、自规、住建、环保、消防、不动产登记、供电、供水、供气等相关职能部门了解确认。本次拍卖的产权过户、复工手续等事宜由买受人自行向相关部门了解并自行办理。
8、买受人需具备的竞买条件由买受人自行向各主管部门了解,因不符合条件参加竞买的,由买受人自行承担相应的法律责任及损失,同时管理人有权视情形按悔拍处理。本次拍卖公告所作的情况说明,仅为买受人参与竞买提供参考,不能作为买受人判断、权衡价值的最终依据,买受人应根据自身需求和疑问自行调査、了解、核实。未尽自行调查,由竞买人自行承担相应责任后果,管理人不承担任何责任。
9、因本次拍卖标的已停工,买受人通过竞买承受拍卖标的后必须进行项目续建、交付使用、产权过户等,与项目建设、销售、交房、办证等房地产开发全过程有关的行政许可及审批文件均由买受自行办理,由此产生的权利义务、费用及后果由买受人自行承担。
10、本项目原由施工方福建创鑫源建设工程有限公司建设施工,破产受理前发生的与标的物相关的负债(包括工程欠款、职工欠薪、历史欠税),根据破产程序申报和清偿,与买受人无关。破产清算期间,管理人未对在建工程质量进行鉴定,为保障建筑质量合格与保修责任的延续性,管理人未解除与施工方的《建设工程施工合同》。
起拍价:150000000元。本次拍卖为增价拍卖,每次增价幅度:100万元。拍卖结束时出价最高的竞买人为买受人。
竞买人条件
1、竞买人须具备房地产开发资质的公司法人,应具备与拟投资的标的资产相适应的建设、销售、运营能力,竞买人对标的资产后续开发建设的资金、建设、销售、物业管理的客观情况及难度均有明确的认知和准备。
法律、行政法规和司法解释对买受人资格或者条件有特殊规定的,竞买人应当具备规定的资格或者条件,方可参加竞买。因竞买人隐瞒事实,不符合条件参加竞买的,由竞买人承担相应的法律责任。
2、竞买人可委托代理人(具备完全民事行为能力的自然人)参加竞买活动,但须在竞买开始前3日与管理人沟通办理委托手续;竞买成功后,竞买人(法定代表人、其他组织的负责人)须持单位印章与委托代理人一同到管理人处签署成交确认书。
海西房产网(微信公众号:fjhxfcw)通过阿里司法拍卖网查询获悉,包括本次拍卖,该标的已累计举行六次拍卖,起拍价从2025年8月8日第一次拍卖的306665900元,一路下调,到本次拍卖只剩下150000000元,等于折价51.08%。
“闽乐家园”对应楼盘为“新力·悦榕首府”

海西房产网(微信公众号:fjhxfcw)通过查询长乐土地拍卖纪录获悉,2020年4月14日,蛰伏福州楼市许久的福建闽越房地产开发有限公司(新力地产)以7.59亿成功竞得长乐2020拍-4号地块,楼面地价5335元/㎡。

长乐2020拍-4号地块备案名“闽乐家园”,推广名“新力·悦榕首府”,开发主体为福建长新房地产开发有限公司,项目投资方福建闽越房地产开发有限公司。

“新力·悦榕首府”项目位于福州长乐鹤上沙京地铁口旁,项目用地面积6.28万㎡,容积率2.3,计容建面14.44万㎡;合计规划10栋(31-32F)高层,其中两栋安置房。
根据出让公告约定,“新力·悦榕首府”需配建安商房3万㎡,按2458元/㎡回购;需建设6100㎡商业,按5040元/㎡回购。
返回海西房产网首页>>