
海西房产网(微信公众号:fjhxfcw)消息:福州市中级人民法院将于2025年12月19日10时至12月20日10时止在淘宝网司法拍卖网络平台上进行公开拍卖活动。
拍卖标的:福州市鼓楼区温泉街道得贵路南侧福州琼河村旧屋区改造(蓝海·国际)宜发得贵城2#楼在建工程房地产,本拍品评估价为71720000元,起拍价为71720000元,保证金为14344000元,增价幅度为200000元。
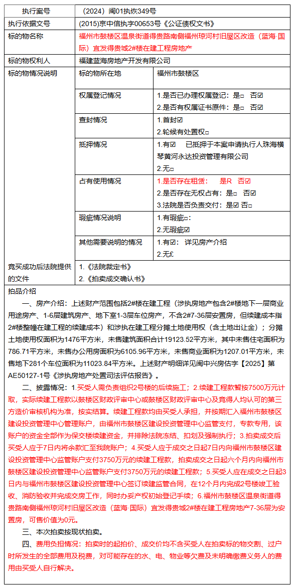
实际面积、四至以房产规划部门登记为准。

标的物调查表显示,福州市鼓楼区温泉街道得贵路南侧福州琼河村旧屋区改造(蓝海·国际)宜发得贵城2#楼在建工程房地产权利人为福建蓝海房地产开发有限公司。
上述财产范围包括2#楼在建工程(涉执房地产包含2#楼地下一层商业用途房产、1-6层建筑房产、地下室1-3层车位房产,不含2#7-36层安置房,但续建成本指2#楼整幢在建工程的续建成本)和涉执在建工程分摊土地使用权(含土地出让金);分摊土地使用权面积为1476平方米,未售建筑面积合计19123.52平方米,其中未售住宅面积为786.71平方米,未售办公用房面积为6105.96平方米,未售商业面积为1207.01平方米,未售地下281个车位面积为11023.84平方米。上述财产明细详见闽中兴房估字【2025】第AE50127-1号《涉执房地产处置司法评估报告》。
特别披露:
1、买受人需负责组织2号楼的后续施工;
2、续建工程款暂按7500万元计取,实际续建工程款以鼓楼区财政评审中心或鼓楼区财政评审中心及竞得人均认可的第三方造价审核机构为准,按实结算。续建工程款均由买受人承担,并按期汇入福州市鼓楼区建设投资管理中心管理账户,由福州市鼓楼区建设投资管理中心监管支付,专款专用,该账户的资金全部作为保交楼续建资金,并排除法院冻结、扣划及强制执行;
3、拍卖成交后买受人应于7日内将余款汇至我院账户;
4、买受人应于成交之日起7日内向福州市鼓楼区建设投资管理中心监管账户支付3750万元的续建工程款,拍卖成交之日起六个月内向福州市鼓楼区建设投资管理中心监管账户支付3750万元的续建工程款;
5、买受人应在成交之日起3日内与福州市鼓楼区建设投资管理中心签订续建监管合同,在12个月内完成2号楼竣工验收、消防验收并完成交房工作,同时办妥产权初始登记手续;
6、福州市鼓楼区温泉街道得贵路南侧福州琼河村旧屋区改造(蓝海·国际)宜发得贵城2#楼在建工程房地产7-36层为安置房,可售价值为0元。

据了解,福州琼河村旧屋区改造(蓝海.国际)项目推广名为“宜发得贵城”。
该项目于2006年5月19日按“毛地挂牌、净地交割”模式委托原福州市国土局公开挂牌出让,由福建蓝海房地产开发有限公司竞得,开发建设“宜发得贵城”项目。
根据规划,宜发得贵城项目共建7栋楼,其中2号、3号、4号楼为安置房,因征迁交地问题,分期供地建设,3号、4号楼已于2013年3月回迁安置,剩余的2号楼于2013年交地建设,计划建设36层,其中1~6层为裙楼,7层以上为安置房,共416套。

因蓝海公司资金销断涉及债权债务纠纷引发诉讼,被省高院查封冻结账户并保有该项目资产,2014年底,宜发得贵城2号楼主体工程施工至28层后停工。
若能成功拍卖,意味着这个备受关注的福州烂尾项目有望盘活。
返回海西房产网首页>>